专业生产控制器,SCR,SSR,传感器,计数器,转换器,电工仪表,智能显示仪表等仪器产品!

全国服务热线:

13431549692

控制器(数码管显示)

控制器(液晶屏显示)

SCR电力调整器

多功能信号转换器

固态继电器

转速器/位置表

计数/计时器

电工仪表

传感器/热电偶

显示仪表

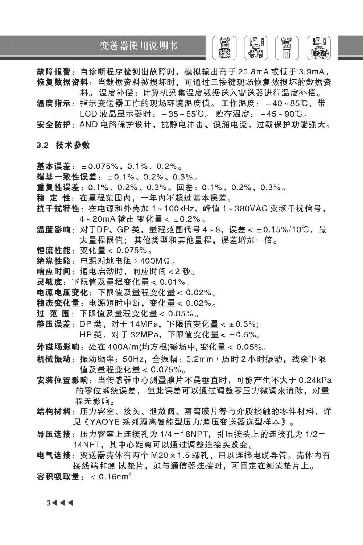
泛达差压变送器

泛达船泊锅炉专用差压变送器特点

广泛应用于压力测量领域,尤其是在流体控制和监测系统中。

将差压信号转换为标准的电信号,便于后续的数据采集和控制。

下面将重点介绍其在各类工业环境中的性能表现和优势。

通过对不同类型变送器的对比分析和使用场景,详细说明差压变送器的安装调试。

606814af446b199418e99f2f9aa516ce.jpg


a690a90914c2fcd1f2001a35a009b733.jpg



ea9e200bd715a8309c8c71227e847b48.jpg

ba573333d7cf913c28ee8b418ab6843e.jpg


dc89a023724d800894212abeebb95676.jpg


dd0bb3d2f1a6d96982704bf3c9a53380.jpg


关于我们
公司简介
企业环境
荣誉证书
产品中心
控制器(数码管显示)
控制器(液晶屏显示)
SCR电力调整器
多功能信号转换器
固态继电器
转速器/位置表
计数/计时器
电工仪表
传感器/热电偶
显示仪表
技术支持
常见问题
下载中心
替换产品
技术交流
应用案例
电炉行业
冶金行业
化工行业
制药行业
环保行业
塑料机械行业
联系我们
在线留言
联系方式
人才招聘

13431549692

  • 扫一扫加为好友

  • 泛达官网二维码

服务热线

13431549692

扫一扫